cpp采购专员报名怎么报?条件流程一文看懂
现如今,在采购供应链领域变得越发专业化的情形下,cpp认证已然成为用以衡量采购专员专业能力的关键标尺当中的一个。对于那些有志气在这个岗位深入钻研的从业者来讲,报名去参加cpp认证,不单单是对知识体系的全面梳理,更是对职业发展有着重要的推动作用。本文会围绕cpp采购专员报名的核心要点,从报名所需具备的条件、具体流程、备考相关事宜到认证所具备的价值,给你呈上一份清晰明了的行动指引cpp采购专员报名,助力你在专业上进一步提升的道路上减少走弯路的情况。
01.报名条件与资格要求

cpp认证,针对报名的人,对其学历以及工作经验有着明确的要求。一般的状况之下,本科以及本科以上学历的申请者cpp采购专员报名,需要具备2年以上和采购相关的工作经验;专科的学历,那就需要4年以上。对于在职的采购专员而言,要是拥有国际或者国内认可的其他采购资格证书,部分工作年限的要求能够适当进行折算。行业报告表明,近些年来越来越多的企业,把cpp认证当作内部采购岗位晋升的参考依据,所以提前对照自身的条件做好规划是极为必要的。
02.报名流程与关键时间点
cpp采购专员报名是经由官方认证机构的在线平台来达成的,流程一般涵盖,注册账号,填写个人信息,上传学历和工作证明,挑选考试语言与地点,缴纳报名费用,整个审核周期通常是5至7个工作日,审核通过便可预约具体考试时间,需要留意的是,每年上半年和下半年各设有一次集中报名窗口,错过就得等待下一轮cpp采购专员报名,建议有意愿成为CPP采购专员的从业者提前三个月去关注官方通知,预留足够的材料准备时间。
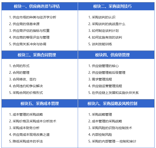
03.考试内容与备考策略

cpp认证考试的内容,覆盖了像是战略采购、供应商关系管理、合同与法律、成本分析与风险管理等好些不同的模块,题型是以客观题作主要形式,部分级别还设有案例分析。在备考的时候,建议把官方教材和日常采购实践结合到一块儿,重点去关注流程优化以及风险管控等实际场景。某头部企业的采购总监,在分享经验的时候提到,单纯地刷题,通过率常常是不高的,而把知识点嵌进实际工作流程里去理解,更能够提升综合应用能力。利用碎片时间来进行模拟测试,这同样是巩固记忆的有效手段。
04.认证价值与职业发展

按行业观察来讲,拥有cpp认证的采购专员于求职市场里的竞争力一般更显著一些,依据某招聘平台给出的数据,在同等岗位状况下,持有证书者的平均薪酬范围高出大概15%至20%,更为关键的是,认证所展现出来的系统化思维以及职业素养,能够佐助从业者于采购策略、供应商整合等核心业务里肩负起更大的责任,伴随企业数字化转型的不断深入,采购岗位对于复合型人才的需求日益增多,cpp认证所象征的专业底色,正变为许多从业者应对职业变革的“压舱石”。
cpp采购专员报名仅是专业旅途的起始点,切实的价值在于把认证进程里的所获所感,转变为求解实际采购难题的本领。鉴于当前供应链环境愈发繁杂,你觉得采购从业者最亟需突破的能力障碍是什么呢?乐于在评论区呈上你的看法。
关于证书课程历年考题、免费试听课程、最新报考流程和时间要求以及收费标准、海量工作表格模版/工作证明模版等相关资讯,可咨询右下角课程老师沟通领取。