2025年CPPM/SCMP考试报名中,本月报名可享优惠!

CPPM考试内容和题型 2026年最新考试大纲说明

2026-03-26 17:24:30 3


针对广大采购从业者高度关注的CPPM考试内容和题型 2026年最新考试大纲说明相关问题,本文以问答形式,结合2026年官方发布的最新考试大纲,做全面客观的解读,为考生提供清晰、实用的备考参考。


问:2026年CPPM最新考试大纲有哪些核心调整?

答:2026年CPPM最新考试大纲,延续了CPP(注册采购专员)与CPPM(注册采购经理)双层级递进的考核体系,核心调整聚焦行业实操性与前沿趋势的融合。

行业报告显示,2026年大纲新增了约15%的数字化采购、供应链韧性管理与ESG合规采购相关内容,删减了部分过时的传统采购理论考点,更贴合当前企业采购岗位的核心能力需求。

微信图片_2025-09-02_115903_299.jpg

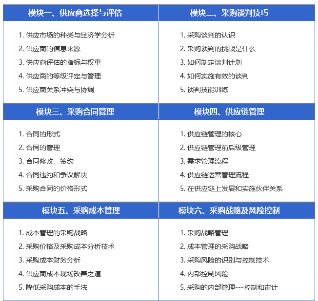
问:2026年CPPM考试核心内容包含哪些模块?

答:2026年最新大纲明确了CPPM考试六大核心考核模块,各模块层层递进,完整覆盖采购全流程核心能力要求,是CPPM考试内容和题型 2026年最新考试大纲说明的核心部分。

第一模块为采购战略与流程管理,核心考察采购规划、需求管理与流程标准化建设能力;第二模块为供应商全生命周期管理,聚焦供应商开发、评估、谈判与合作关系维护。

第三模块为供应链风险管理与数字化应用,为本次大纲新增重点,涵盖供应链中断应对、数字化寻源工具应用等内容;第四模块为成本控制与价值优化,核心考察成本分析、谈判定价能力。

微信图片_2025-09-02_115825_718.png

问:2026年CPPM考试题型、分值与合格规则是什么?

答:2026年最新大纲明确,CPPM考试全程采用闭卷机考形式,所有题目均为客观题,无主观论述题,考核重点为知识点的理解与实操应用。

其中,CPP层级考试设置80道单项选择题,满分80分,合格线为48分;CPPM层级考试设置80道试题,包含单项选择题,满分80分,合格线为48分。

行业统计数据显示,2026年大纲调整后,多选题的分值占比提升了约10%,多选题更侧重多场景下的综合决策能力考核,是本次考试中区分度较高的题型。

微信图片_20251118164534_306_942.jpg

问:针对2026年最新大纲,考生备考的核心注意事项有哪些?

答:结合CPPM考试内容和题型 2026年最新考试大纲说明的调整要求,考生备考需优先贴合大纲最新要求,避免沿用过时的备考资料与学习方向。

过往考生反馈数据显示,聚焦大纲新增考点、结合采购实操场景理解知识点的备考方式,相比纯理论死记硬背,考试通过率高出约20%。

同时,考生需重点打磨多选题的答题技巧,强化对知识点的综合理解,而非单一概念的机械记忆,适配本次大纲对实操应用能力的考核要求。


综上,2026年CPPM最新考试大纲,始终围绕采购岗位的核心能力需求优化,考试内容更贴合行业前沿趋势,题型设置更侧重实操应用。考生需以官方最新大纲为核心依据,制定针对性备考计划,同步提升专业知识储备与采购综合决策能力。



关于CPPM课程历年考题、试听课程、收费标准、备考课程资料。等相关资讯,可详细咨询网站课程老师沟通领取。

标签:

立即开启您的职业认证之旅

填写下方表单,我们的专业顾问将在24小时内与您联系