2025年CPPM/SCMP考试报名中,本月报名可享优惠!

2026年cppm采购经理考几门?各科考试重点汇总

2026-03-26 17:22:04 4


针对2026年CPPM注册采购经理认证报考,不少采购从业者都有核心备考疑问。本文以纯问答形式,全面解答考试科目、各科重点等核心问题,为考生提供清晰的备考参考。


问:2026年CPPM采购经理考试,一共需要考几门科目?

答:2026年CPPM注册采购经理认证考试,共设置2个必考科目,分别为《注册采购专员(CPP)》与《注册采购经理(CPPM)》。

行业报告显示,近三年CPPM全国报考人数年均涨幅超20%,超70%的初次报考考生,会优先关注考试科目数量与基础规则。

两门科目采用同批次考核形式,考生需完成两个科目的考试,全部成绩合格后方可获取CPPM注册采购经理证书。

微信图片_20251118164534_306_942.jpg

问:2026年CPP科目,核心考试重点有哪些?

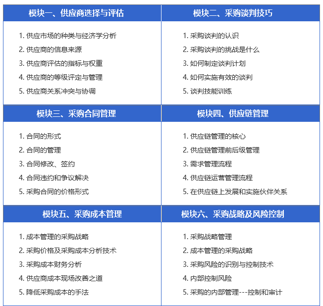
答:CPP科目为基础实操类科目,聚焦采购全流程的基础规范与实操能力,核心考点集中在六大模块。

大模块分别为采购全流程管理、供应商开发与谈判、采购成本控制与预算管理、采购合同与合规风险管控。

行业调研数据显示,该科目中采购流程管理与成本控制两大模块的考点分值占比超45%,是备考的核心重心。

2026年考情中,数字化采购基础应用、绿色采购基础规范等新增考点,也将纳入命题范围,需考生重点关注。

a010dc01b37c5b693e3a4cd02e4f395d_origin.jpg

问:2026年CPPM科目,核心考试重点有哪些?

答:CPPM科目为高阶战略类科目,侧重考察考生的供应链全局思维与管理决策能力,核心考点分为大模块。

大模块分别为供应链战略规划、采购团队管理与领导力、全球采购与供应链风险管理、采购绩效优化与持续改进。

从近年考试命题规律来看,该科目中供应链战略规划与风险管理相关内容的分值占比接近50%,是考生拉开分差的核心模块。

2026年该科目案例分析类题型占比有所提升,更侧重考察考生将理论知识落地到实际采购场景的综合应用能力。

微信图片_2025-09-02_115825_718.png

问:2026年CPPM考试,有哪些关键的备考注意事项?

答:两门科目考试题型均为客观题,单科满分100分,60分即为合格,考生需在同批次考试中完成两个科目的考核。

备考过程中,建议考生结合各科考点分值占比,制定分层备考计划,优先攻克高分值核心模块,再补充新兴考点内容。

同时需避免盲目刷题,结合采购工作实际场景理解知识点,贴合考试命题逻辑,提升备考效率。


综上,2026年cppm采购经理考试共考2门科目,分别对应采购基础实操与供应链高阶管理两大维度。考生只有清晰掌握各科考试重点与命题趋势,针对性开展备考,才能顺利通过考试,同时实现自身采购专业能力的提升。




关于CPPM课程历年考题、试听课程、收费标准、备考课程资料。等相关资讯,可详细咨询网站课程老师沟通领取。

标签:

立即开启您的职业认证之旅

填写下方表单,我们的专业顾问将在24小时内与您联系